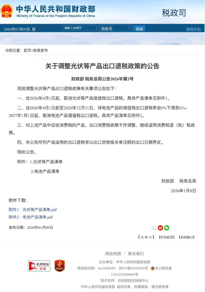
China’s Ministry of Finance and the State Taxation Administration announced that export VAT rebates for HS 6802 stone will end on April 1, 2026.This change increases export costs. We will adjust unit prices accordingly. Please confirm quotes and lead times early.
Timing rule: Pricing is determined by the export date shown on the China Customs export declaration. Declarations dated before April 1 follow prior rules; those on/after April 1 follow the new policy.
Price impact: With the rebate ending, VAT paid becomes a direct cost. We will apply tiered adjustments by material, thickness, surface finish, packaging, and destination.


“This post is a business interpretation; final application is subject to official enforcement.”